AICTE Mandatory Disclosure
| Last Updated On | 1 June, 2025 |
This Mandatory disclosure is released as mentioned in Annexure – 18 of the AICTE APH 2024-2027. Comments, suggestions and queries should be addressed to contact@asu.ac.in
1. University Details
| Name of the University | Assam Skill University |
| Address | Mangaldai, Darrang, Assam Pin: 784125 |
| Phone | 0361 – 3511532 , 60006 35643 |
| contact@asu.ac.in |
2. Details of the Vice Chancellor
| Name | Subhash Chandra Das |
| Address | Assam Skill University, Mangaldai, Darrang, Assam, Pin: 784125 |
| vc@asu.ac.in | |
| Phone | Landline: 0361-3511532 (O) |
| Profile | Click Here |
3. Details of Registrar
| Name | Dr. M S Lakshmi Priya, IAS |
| Address | Assam Skill University, Mangaldai, Darrang, Assam, Pin: 784125 |
| registrar@asu.ac.in | |
| Phone | Landline: 0361-3511532 (O) |
| Profile | Click Here |
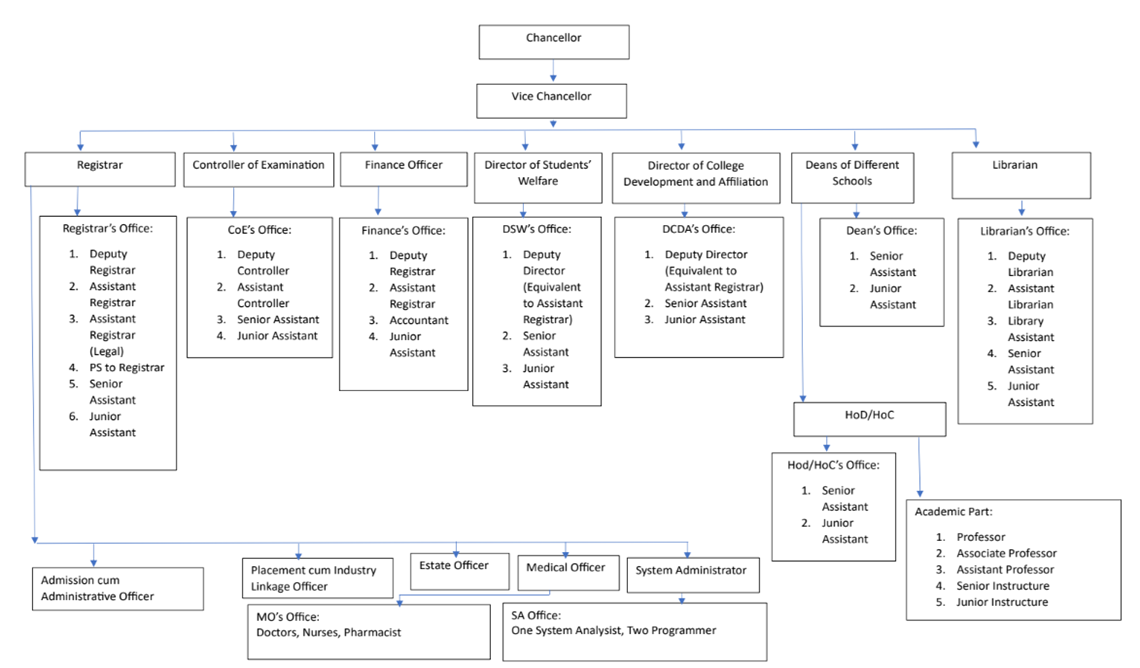
4. Governance
|
Organizational Chart (Tentative) |
Click Here |
|
Online Grievance Redressal Mechanism along with details of Grievance Redressal Committee in the Institution and OMBUDSMAN |
Click Here |
|
Establishment of Internal Committee (IC) |
Click Here |
| Establishment of Equal Opportunity Center and ST/SC/OBC Cell | Click Here |
|
Internal Quality Assurance Cell |
Click Here |
|
Establishment of Research and Development Cell |
Click Here |
5. Programmes
5.1 Name of the Programmes approved by AICTE
(with number of seats, duration and cut-off marks)
| Sl No | Programme Name | Level Of Course | Name of the Course | Intake for 2025-2026 | Duration (in Years) | Accreditation/Approval by AICTE | Cut Off Marks | Details |
|---|---|---|---|---|---|---|---|---|
| 1 | Engineering and Technology | Diploma | Diploma in Digital Manufacturing Technology with specialization in Outsourced Semiconductor Assembly and Test | 30 | 3 |
LoA issued for Academic Year 2025-26 |
Minimum 40% marks in aggregate* | Click Here |
| 2 | Management | PG | MBA | 30 | 2 | LoA issued for Academic Year 2025-26 | 50% aggregate marks in graduation* | Click Here |
| 3 | Engineering and Technology | PG | Electric Vehicle Technology | 30 | 2 | LoA issued for Academic Year 2025-26 | ||
| 4 | Engineering and Technology | PG | Computer Science and Engineering (Artificial Intelligence and Machine Learning) | 30 | 2 | LoA issued for Academic Year 2025-26 | ||
| 5 | Hotel Management and Catering Technology | UG | Hotel Management and Catering Technology | 30 | 4 | LoA issued for Academic Year 2025-26 | ||
| 6 | Management | UG | BBA | 30 | 4 | LoA issued for Academic Year 2025-26 | ||
| 7 | Engineering and Technology | UG | B.Tech in Civil Engineering with Honours in Digital Transformation in Construction | 30 | 4 | LoA issued for Academic Year 2025-26 | 45% aggregate marks in Class XII* | Click Here |
| 8 | Engineering and Technology | UG | Electronics and Tele-communication Engineering | 30 | 4 | LoA issued for Academic Year 2025-26 | ||
| 9 | Engineering and Technology | UG | B.Tech in Computer Science and Engineering with Honours in Cyber Security | 30 | 4 | LoA issued for Academic Year 2025-26 | 45% aggregate marks in Class XII* | Click Here |
| 10 | Engineering and Technology | UG | B.Tech in Computer Science and Engineering with Honours in Artificial Intelligence and Machine Learning | 30 | 4 | LoA issued for Academic Year 2025-26 | 45% aggregate marks in Class XII* | Click Here |
| 11 | Engineering and Technology | UG | Mechanical Engineering | 30 | 4 | LoA issued for Academic Year 2025-26 | ||
| 12 | Engineering and Technology | PG | Electronics and Communication (VLSI System Design) | 30 | 2 | LoA issued for Academic Year 2025-26 |
*(for reserved categories as per Government of Assam norms).
5.2 Fees
| Sl No | Name of the Course | Registration (Rs.) | Admission and 1st Semester Fee (Rs.) | Subsequent Semester Fee (Rs.) |
|---|---|---|---|---|
| 1 | MBA | 500 | 30,000 | 30,000 |
| 2 | B.Tech in Civil Engineering with Honours in Digital Transformation in Construction | 500 | 30,000 | 30,000 |
| 3 | B.Tech in Computer Science and Engineering with Honours in Cyber Security | 500 | 30,000 | 30,000 |
| 4 | B.Tech in Computer Science and Engineering with Honours in Artificial Intelligence and Machine Learning | 500 | 30,000 | 30,000 |
| 5 | Diploma in Digital Manufacturing Technology with specialization in Outsourced Semiconductor Assembly and Test | 500 | 20,000 | 20,000 |
6. Faculty Details
| Sl No | Department | Faculty Details |
|---|---|---|
| 1 | Applied Management | Click Here |
| 2 | Civil | Click Here |
| 3 | Electrical | Click Here |
| 4 | Electronics | Click Here |
| 5 | Food Technology | Click Here |
| 6 | Information Technology | Click Here |
| 7 | Mechanical | Click Here |
| 8 | Tourism | Click Here |
| Sl No | Unique ID | Name | Designation | Date of Joining | Profile |
| Applied Management | |||||
| 1 | Prof. (Dr.) Chandana Goswami | HoD | 03-Feb-2025 | Click Here | |
| 2 | 1-44753860498 | Dr. Deep Jyoti Gurung | Assistant Professor | 15-Feb-2024 | Click Here |
| 3 | Dr. Dhruva Jyoti Sharma | Assistant Professor | 25-Apr-2025 | Click Here | |
| 4 | Dr. Suparna Neog | Assistant Professor | 7-Apr-2025 | Click Here | |
| 5 | Dr. Sikha Rani Baishya | Senior Instructor | 21-Feb-2024 | Click Here | |
| 6 | Dr. Kamaleswar Boro | Junior Instructor | 13-Mar-2024 | Click Here | |
| Civil | |||||
| 7 | 1-3736866405 | Bibhuti B. Bhardwaj | HoD (I/C) | 22-Jan-2024 | Click Here |
| 8 | Dr. Chiranjib Prasad Sarma | Assistant Professor | 29-Apr-2025 | Click Here | |
| 9 | Dr. Abhinov Bharadwaj | Assistant Professor | 25-Mar-2025 | Click Here | |
| 10 | Dr. Biswadeep Bharali | Assistant Professor | 27-Mar-2025 | Click Here | |
| 11 | Debajit Das | Senior Instructor | 9-Apr-2025 | Click Here | |
| 12 | Arup Sarkar | Junior Instructor | 20-Jun-2024 | Click Here | |
| 13 | Mary Bennett | Junior Instructor | 29-Apr-2025 | Click Here | |
| Electrical | |||||
| 14 | Dr. Pranjal Barman | HoD (I/C) | 26-Mar-2025 | Click Here | |
| 15 | Dr. Honey Brahma | Assistant Professor | 29-Mar-2025 | Click Here | |
| 16 | Nayan Jyoti Pathak | Assistant Professor | 07-Apr-2025 | Click Here | |
| 17 | Pranjit Chetia | Junior Instrcutor | Click Here | ||
| Electronics | |||||
| 18 | Prof. (Dr.) Md. Anwar Hussain | HoD | Click Here | ||
| 19 | Dr. Kaustubh Bhattacharyya | Associate Professor | Click Here | ||
| 20 | Dr. Himangshu Jyoti Gogoi | Assistant Professor | Click Here | ||
| 21 | Dr. Julaiba Tahsina Mazumder | Assistant Professor | Click Here | ||
| 22 | Dr. Himadri Duwarah | Assistant Professor | Click Here | ||
| 23 | Dr. Farhana Begum | Assistant Professor | Click Here | ||
| 24 | Dhrubajyoti Boruah | Senior Instructor | Click Here | ||
| 25 | Mohd Azizuddin Ahmed | Senior Instructor | Click Here | ||
| Food Technology | |||||
| 26 | Dr. Manashi Das Purkayastha | HoD | Click Here | ||
| 27 | Dr. Jahnabi Goswami | Assistant Professor | Click Here | ||
| 28 | Dr. Nisha R | Assistant Professor | Click Here | ||
| 29 | Sibo Boro | Senior Instructor | Click Here | ||
| 30 | Kalyani Sarmah | Junior Instructor | Click Here | ||
| Information Technology | |||||
| 31 | Prof. (Dr.) Manoj Kumar Deka | Academic Head & HoD | Click Here | ||
| 32 | Dr. Utpal Barman | Associate Professor | Click Here | ||
| 33 | Dr. Abdul Hannan | Assistant Professor | Click Here | ||
| 34 | Dr. Monisha Devi | Assistant Professor | Click Here | ||
| 35 | Dr. Mazida Akhtara Ahmed | Assistant Professor | Click Here | ||
| 36 | Dr. Sujit Kumar Das | Assistant Professor | Click Here | ||
| 37 | Dr. Richa Sarma | Assistant Professor | Click Here | ||
| 38 | Biplav Sarma | Assistant Professor | Click Here | ||
| 39 | Sagar Kalita | Assistant Professor | Click Here | ||
| 40 | Barshneya Talukdar | Assistant Professor | Click Here | ||
| 41 | Bijay Kumar Singh | Assistant Professor | Click Here | ||
| Mechanical | |||||
| 42 | Prof. (Dr.) Anil Borah | Professor | Click Here | ||
| 43 | Dr. Shubhajit Das | Assistant Professor | Click Here | ||
| 44 | Dr. Sasanka Kakati | Assistant Professor | Click Here | ||
| 45 | Dr. Ritukesh Sharma | Assistant Professor | Click Here | ||
| 46 | Kishor Jyoti Deka | Senior Instructor | Click Here | ||
| 47 | Rizwan Siddik Choudhury | Junior Instructor | Click Here | ||
| 48 | Biswajit Mallick | Junior Instructor | Click Here | ||
| Tourism | |||||
| 49 | Prof. (Dr.) Mahesh Uniyal | Professor | Click Here | ||
| 50 | Dr. Shapna Medhi | Assistant Professor | Click Here | ||
| 51 | Paridhi Brahma | Assistant Professor | Click Here | ||
| 52 | Bobby Borah | Senior Instructor | Click Here | ||
7. Admission and Admission Procedure
- Applicants have to go to admission registration site: admission@asu.ac.in and register in the portal.
- Once registration completed, login into the portal and select the programme of interest.
- After form fillup, the applicant need to upload ID and educational documents.
- Once all douments have been uploaded, registration fee of Rs. 500/- need to paid.
- The applicant will be shortlisted and called for University entrance exam.
- The applicants securing cut-off marks will be called for counselling followed by admission.
| Number of seats sanctioned for the year 2025-26 | 30 |
| Last date of submission of applications | 15 June, 2025 |
| Starting of the admission session | 1 August |
| Policy of Fee Refund | Click Here |
| Criteria and Weightages in various courses for Admission | Click Here |
7.1 Prospectus
| Prospectus | Click Here |
8. Information of Infrastructure and Other Resources Available
| Number of Computer Centres with capacity of each | 30 |
| Barrier Free Built Environment for disabled and elderly persons | Click Here |
| Fire and Safety Certificate | Click Here |
| Hostel Facilities | Click Here |
| National Digital Library (NDL) subscription details | Institute Name: Assam Skill University |
| Registration Number: INASNCYTAWFG5I5 | |
| Date of approval: 10-01-2025 | |
| Validity till: 10-01-2026 | |
| Number of Library books/ebooks/Titles/Journals available | List of Titles: Click Here |
| Innovation Cell | Click Here |
| Compliance of the Academic Bank of Credit (ABC) | Click Here |
| Placement details of the students | Click Here |
| MoU with Industry | Click Here |
9. AICTE Application and LoA
| Academic Year 2025-26 | Application | Click Here |
| LoA | Click Here |
| Academic Year 2026-27 | Application Form A | Click Here |
| Application Form B | Click Here |
